Workflows
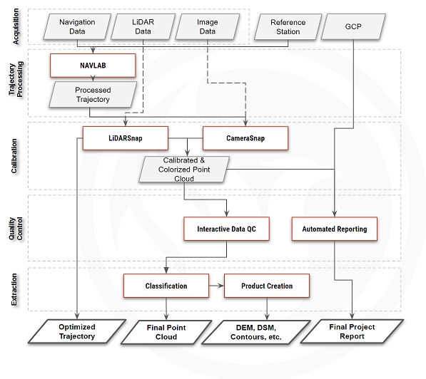
Common lidar production workflows are outlined in this section. Tools used in each step of a workflow are hyperlinked to the tools description under Post Processing tools.

Last updated
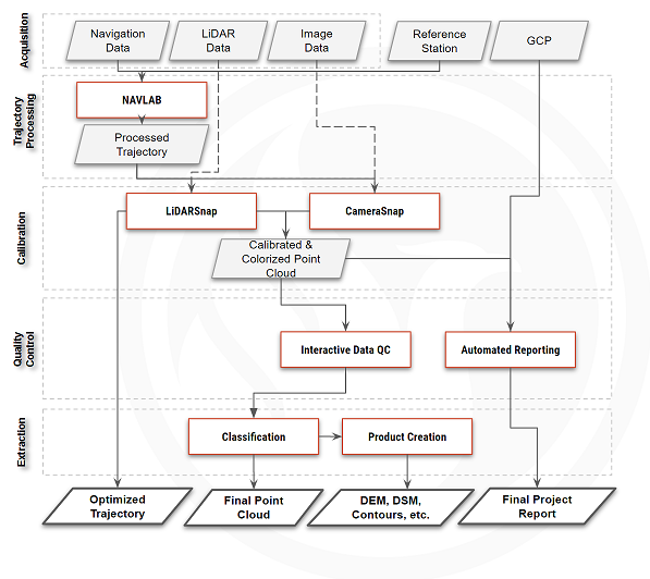
Common lidar production workflows are outlined in this section. Tools used in each step of a workflow are hyperlinked to the tools description under Post Processing tools.

Last updated